When Should You Remodel Your Home?

<span id=When Should You Remodel Your Home?" loading="lazy">

Deciding when to remodel your home can feel overwhelming. Knowing the right time to take on a home remodel ensures your efforts bring maximum value and functionality to your living space.

Whether it’s addressing outdated features, adapting to lifestyle changes, or preparing your existing home for resale, remodeling projects can completely transform your house into a place you truly love. With careful planning, you can also address key areas like energy efficiency and the overall resale value of your property.

Key Highlights

In this article, we’ll explore key signs that it’s time to remodel, practical tips for planning your renovation process, and how the right materials can make all the difference. Here are some key takeaways: 

  • Outdated style: Modernize aging features for a fresh look.
  • Functional issues: Fix inefficient layouts or storage.
  • Family changes: Add space to meet growing needs.
  • Visible damage: Repair wear like siding or roofing.
  • Resale value: Upgrade kitchens, bathrooms, or exteriors for ROI.

Outdated Style or Features

If you're wondering, "Should I remodel my house?", consider whether your current home reflects trends from decades ago. Features like siding, light fixtures, or windows often make the age of a home apparent. Upgrading with modern, durable materials can transform its look and function. For example, adding new countertops or replacing outdated cabinetry can bring new life to a tired kitchen.

Curious about the latest in home renovation design? Check out our article on Top Kitchen and Bathroom Design Trends for 2024.

Functional Challenges

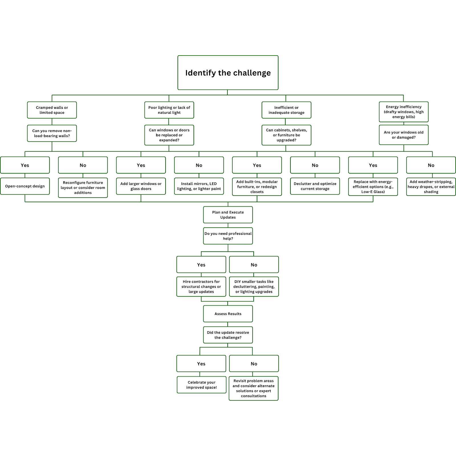
A poorly designed layout can make daily tasks more difficult. Cramped spaces, limited natural light, or inefficient storage are common issues. Replacing old windows with new, larger ones or updating interior doors for better functionality can make these rooms feel more open and usable. 

Flow Chart: Addressing Functional Challenges in Home Design

Growing Family Needs

When families grow, so do their space requirements, leading many to ask, should I renovate my house? An additional bedroom, better-designed kitchens and bathrooms, or more practical living space may become essential. Adding a new room can help meet your family’s needs without the hassle of moving.

Thoughtfully chosen materials can ensure these updates stand the test of time while providing immediate benefits for your family.

Visible Wear and Tear

Damaged siding, peeling paint, or drafty windows don’t just affect the appearance of your home—they can lead to higher maintenance costs and energy efficiency issues. Addressing these with updated materials like insulated siding or modern windows can restore both beauty and practicality. Investing in a new roof can also protect your home from further structural damage.

Not sure what to choose for your exterior? Check out our guide on How to Choose the Best Siding Material for Your Project.

Preparing for Resale or Long-Term Investment

If you plan to sell, strategic upgrades such as modernized kitchens and bathrooms offer high returns on investment. Exterior updates like siding and roof replacements can also attract buyers. Consider remodeling with a focus on cost-effective improvements that enhance your home’s footprint and increase its overall value.

To put it into perspective, here’s a table highlighting the top 10 remodeling projects, their average renovation costs, ROI, and recommended products.

Project

Average Cost

Average ROI

Recommended from LS Building Products

Entry Door Replacement (Steel)

$2,355

188.1%

Steel Entry Doors

Manufactured Stone Veneer

$11,287

153.2%

Exterior Stone Options

Grand Entrance (Fiberglass)

$11,353

97.4%

Fiberglass Entry Doors

Minor Kitchen Remodel (Midrange)

$27,492

96.1%

Kitchen Cabinetry

Siding Replacement (Fiber-Cement)

$20,619

88.4%

Fiber-Cement Siding

Deck Addition (Wood)

$17,615

82.9%

Wood Decking Materials

Siding Replacement (Vinyl)

$17,410

80.2%

Vinyl Siding Options

Bath Remodel (Midrange)

$25,251

73.7%

Bathroom Vanity Styles


When to Remodel Your Home and Make It Shine

Knowing when to renovate a house allows you to act at the right time for maximum impact. Whether fixing structural issues, adapting to a growing family, or boosting resale value, remodeling is an opportunity to enhance your home and make it work for you.

Explore our website and our range of products to bring your ideas to life and start your journey toward a better home.

FAQs About Remodeling Your Home

How can I determine when to remodel a house?

Look for signs like outdated styles, functional inefficiencies, or visible wear and tear. Life events, such as growing families or aging in place, are also key indicators.

What are the most valuable areas to remodel?

Kitchens, bathrooms, and exteriors often provide the highest returns on investment and make the most noticeable impact.

How can LS Building Products support my remodeling project?

LS Building Products offers high-quality materials, from kitchen remodel and bathroom options to durable siding and windows, to ensure your project's success.

Can remodeling improve my home’s energy efficiency?

Yes, remodeling with energy-efficient materials like modern windows or siding can lower energy bills and increase comfort.

How do I choose the best materials for my remodel?

Focus on quality and durability. Check out guides like How to Choose the Right Roofing Material for You to help you decide.

Blog Posts

Related Articles

Siding Materials Glossary: Vinyl, Fiber Cement, and Wood

October 2, 2024
Choosing the right siding material for your home or commercial building is a crucial decision. Each type of siding...

Why Marvin Ultrex Fiberglass Windows Are Superior to Vinyl

December 1, 2023
Choosing windows for a construction project can be challenging, even for seasoned builders and contractors. With...

How to Choose the Best Siding Materials for Your Project

May 23, 2024
Choosing the right exterior siding material for your project is a pivotal decision that impacts not only the aesthetic...